考点 5:安全防护措施
安全防护措施包括防护装置、保护装置及其他补充安全保护措施。
1.防护装置:用于提供防护的物理屏障将人与危险隔离。
壳、罩、屏、门、盖、栅栏等结构和封闭式装置,用于提供保护的物理屏障,将人与危险隔离,为机器的组成部分
2.保护装置:通过自身的结构功能限制机器的某种危险。
联锁装置、双手操作式装置、能动装置、限制装置等。
3.补充保护:风险迭代以外的安全措施,如,急停按钮。
4.安全防护装置的一般要求
安全防护装置必须满足与其保护功能相适应的要求:
(1)满足安全防护装置的功能要求。
(2)构成元件及安装的抗破坏性。
(3)不应成为新的危险源。
(4)不应出现漏保护区。
(5)满足安全距离的要求。
(6)不影响机器的预定使用(不因安全装置增加操作难度)。
(7)遵循安全人机工程学原则。
(8)满足某些特殊工艺要求。
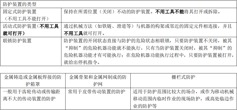
5.防护装置的类型
6.防护装置的安全技术要求
除了满足安全防护装置的一般要求外,还应符合以下要求:
(1)防护装置应设置在进入危险区的唯一通道上,防护结构体不应出现漏保护区,并满足安全距离的要求,使人不可能越过或绕过防护装置接触危险。
(2)固定防护装置应采用永久固定(如焊接等)或借助紧固件(如螺钉、螺栓等)方式固定,若不用工具(或专用工具)不可能拆除或打开。
(3)活动防护装置或防护装置的活动体打开时,尽可能与被防护的机械借助铰链或导链保持连接,防止挪开的防护装置或活动体丢失或难以复原。
(4)当活动联锁式防护装置出现丧失安全功能的故障时,应使被其“抑制”的危险机器功能不可能执行或停止执行,装置失效不得导致意外启动。
(5)可调式防护装置的可调或活动部分调整件,在特定操作期间保持固定、自锁状态,不得因为机器振动而移位或脱落。
(6)在要求通过防护装置观察机器运行的场合,宜提供大小合适开口的观察孔或观察窗。
(7)防护装置的开口要求,见表 1-1。
(能防选最大,不能防选最小)
7.保护装置
2)安全防护装置的选择原则
| 2023年大展教育安全工程师课程详情 | ||||||||||
| 课程模块 | 班型 | 学员对象 | 包含课程内容 | 资料类别 | 费用 | |||||
| 考前冲刺专题课 | 启航精讲全科班 | 基础入门 | 录播课:备考导学班+教材精讲班 直播班:入门直播班(公共科) |
1.基础学习计划 2.思维导图 |
880 | |||||
| 巧练刷题全科班 | 基础+刷题 | 录播课:备考导学班+教材精讲班+习题解析班 直播课:考点特训班(公共科)+阶段测试班(公共科)+入门直播班(公共科) |
1.基础学习计划 2.思维导图 |
1280 | ||||||
| 拔高冲刺全科班 | 基础+刷题+考前冲刺 | 录播课:备考导学班+教材精讲班+考点强化班+习题解析班 直播课:入门直播班(公共科)+考点特训班(公共科)+阶段测试班(公共科)+考前密训班+模考点题班+应试技巧班 |
1.案例分析通用模板 2.提升强化5套卷 3.易错易考300题 4.真题汇编 5.考前模拟卷 6.考前划书 |
1580 | ||||||
| 通关保障套餐 | VIP班 | 甄选组合课程,适于基础薄弱,自主学习性较弱,需老师系统讲解的学员 | 录播课:备考导学班+教材精讲班+考点强化班+习题解析班 直播课:入门直播班(公共科)+考前密训班+应试技巧班 |
1.案例分析通用模板 2.提升强化5套卷 3.易错易考300题 4.真题汇编 5.考前模拟卷 6.考前划书 |
1680 | |||||
| 钻石VIP班全科 (畅学四个考期) |
适合无基础、自制力差,初次报考、想要系统学习方案和深入辅导的学员 | 录播课:备考导学班+教材精讲班+考点强化班+习题解析班 直播课:入门直播班(公共科)+考点特训班(公共科)+阶段测试班(公共科)+考前密训班+模考点题班+应试技巧班 |
1.案例分析通用模板 2.提升强化5套卷 3.易错易考300题 4.真题汇编 5.考前模拟卷 6.考前划书 |
2580 | ||||||
| 企业密训班 | 精讲+冲刺 | 集团单位 | 考前3-4个月 教材精讲班 考前半个月 考点冲刺班 |
1、课程方案 2、合作协议 3、密训内部资料 |
协议价 | |||||
关注《大展培训学校》公众号,获取最新建筑界最新动态
关注《大展建筑人才网》公众号,获取最新招聘、求职信息



