2018年,招投标改革正式步入“深改”阶段。
3月30日,国家发展改革委印发《必须招标的工程项目规定》(国家发展改革委令第16号),对实施18年的《工程建设项目招标范围和规模标准规定》进行大修改!
6月6日,必须招标的工程项目再增加5类。铁路、公路、管道、城市轨道交通等,要求必须招标。综合两份文件,必须招标的范围如下:
1、全部或者部分使用国有资金投资或者国家融资的项目,使用国际组织或者外国政府贷款、援助资金的项目
(一)施工单项合同估算价在400万元人民币以上;
(二)重要设备、材料等货物的采购,单项合同估算价在200万元人民币以上;
(三)勘察、设计、监理等服务的采购,单项合同估算价在100万元人民币以上。
同一项目中可以合并进行的勘察、设计、施工、监理以及与工程建设有关的重要设备、材料等的采购,合同估算价合计达到前款规定标准的,必须招标。
2、不属于上述情形的大型基础设施、公用事业等关系社会公共利益、公众安全的项目
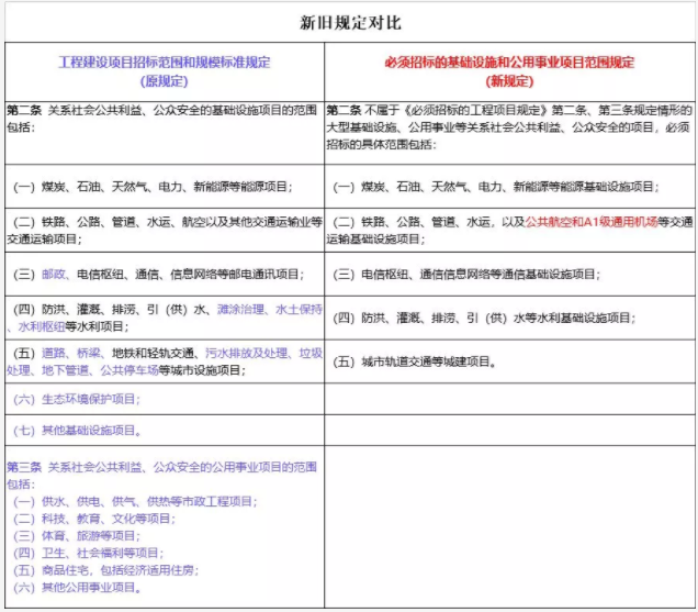
(一)煤炭、石油、天然气、电力、新能源等能源基础设施项目;
(二)铁路、公路、管道、水运,以及公共航空和A1级通用机场等交通运输基础设施项目;
(三)电信枢纽、通信信息网络等通信基础设施项目;
(四)防洪、灌溉、排涝、引(供)水等水利基础设施项目;
(五)城市轨道交通等城建项目。
以上规定自2018年6月起施行。
国家发展改革委关于印发
《必须招标的基础设施和公用事业项目范围规定》的通知
发改法规规〔2018〕843号
各省、自治区、直辖市人民政府,国务院各部委、各直属机构:
《必须招标的基础设施和公用事业项目范围规定》已经国务院批准,现印发你们,请按照执行。
附件:必须招标的基础设施和公用事业项目范围规定
国家发展改革委
2018年6月6日
必须招标的基础设施和公用事业项目范围规定
第一条?为明确必须招标的大型基础设施和公用事业项目范围,根据《中华人民共和国招标投标法》和《必须招标的工程项目规定》,制定本规定。
第二条?不属于《必须招标的工程项目规定》第二条、第三条规定情形的大型基础设施、公用事业等关系社会公共利益、公众安全的项目,必须招标的具体范围包括:
(一)煤炭、石油、天然气、电力、新能源等能源基础设施项目;
(二)铁路、公路、管道、水运,以及公共航空和A1级通用机场等交通运输基础设施项目;
(三)电信枢纽、通信信息网络等通信基础设施项目;
(四)防洪、灌溉、排涝、引(供)水等水利基础设施项目;
(五)城市轨道交通等城建项目。
第三条?本规定自2018年6月6日起施行。

(注:蓝色部分内容在新规定中被删除)
附:国家发展改革委令第16号
《必须招标的工程项目规定》
第一条?为了确定必须招标的工程项目,规范招标投标活动,提高工作效率、降低企业成本、预防腐败,根据《中华人民共和国招标投标法》第三条的规定,制定本规定。
第二条?全部或者部分使用国有资金投资或者国家融资的项目包括:
(一)使用预算资金200万元人民币以上,并且该资金占投资额10%以上的项目;
(二)使用国有企业事业单位资金,并且该资金占控股或者主导地位的项目。
第三条?使用国际组织或者外国政府贷款、援助资金的项目包括:
(一)使用世界银行、亚洲开发银行等国际组织贷款、援助资金的项目;
(二)使用外国政府及其机构贷款、援助资金的项目。
第四条?不属于本规定第二条、第三条规定情形的大型基础设施、公用事业等关系社会公共利益、公众安全的项目
关注《大展培训学校》公众号,获取最新建筑界最新动态
关注《大展建筑人才网》公众号,获取最新招聘、求职信息