关于做好北京市2022 年度二级建造师执业资格考试工作的通知
各有关单位:
根据原人事部、原建设部《关于印发〈建造师执业资格制度暂行规定〉的通知》(人发〔2002〕111 号),原建设部《关于建造师专业划分有关问题的通知》(建市〔2003〕232 号),原人事部、原建设部《关于印发〈建造师执业资格考试实施办法〉和〈建造师执业资格考核认定办法〉的通知》(国人部发〔2004〕16号),原人事部办公厅、原建设部办公厅《关于建造师资格考试相关科目专业类别调整有关问题的通知》(国人厅发〔2006〕213号),《住房和城乡建设部执业资格注册中心关于提供2022年度二级建造师执业资格考试有关服务的说明》,原北京市人事局、原北京市建设委员会《关于印发〈北京市二级建造师执业资格考试实施办法(试行)〉的通知》(京人发〔2005〕76 号)精神,现将北京市 2022 年度二级建造师执业资格考试有关事宜通知如下:
一、报考人员范围
考试报名严格执行属地化管理,现工作地或居住地为北京地区的报考人员方可在北京报名参加考试。
二、考试设置
二级建造师执业资格考试设置《建设工程施工管理》《建设工程法规及相关知识》和《专业工程管理与实务》3 个科目。《专业工程管理与实务》科目分为:建筑工程、公路工程、水利水电工程、市政公用工程、矿业工程和机电工程6 个专业类别,考生报名时可根据实际工作选择其一。
三、报名条件
(一)凡遵纪守法,具备工程类或工程经济类中等专科以上学历并从事建设工程项目施工管理工作满2 年的人员,可报名参加二级建造师执业资格考试(报名系统中为“考全科”级别)。
(二)符合上述(一)的报名条件,具有工程类(工程经济类)中级及以上专业技术职称或从事建设工程项目施工管理工作满 15 年的人员,同时符合下列条件的,可免试部分科目:
1.已取得建设行政主管部门颁发的《建筑业企业一级项目经理资质证书》,可免试《建设工程施工管理》和《建设工程法规及相关知识》科目(报名系统中为“免二科”级别)。
2.已取得建设行政主管部门颁发的《建筑业企业二级项目经理资质证书》,可免试《建设工程施工管理》科目(报名系统中为“免一科”级别)。
(三)已取得北京市颁发的《中华人民共和国二级建造师执 -3-业资格证书》的人员,可根据实际工作需要,选择《专业工程管理与实务》科目的相应专业报名参加考试(报名系统中为“增专业”级别)。
(四)报名条件说明
1.以上报名条件中,有关学历或学位的要求是指经国家教育行政主管部门承认的正规学历或学位,其中中等专科以上学历不包含职业高中和技校学历。
2.从事建设工程项目施工管理工作年限的计算截止日期为2022 年 12 月 31 日。全日制学历报考人员未毕业期间经历不计入工作年限。
四、考试安排和作答要求
(一)报考建筑工程、公路工程和矿业工程3 个专业的考生,只在 6 月 11 日参加考试;报考机电工程、市政公用工程和水利水电工程 3 个专业的考生,只在6 月12 日参加考试。
(二)考试实行封闭 2 个小时管理,开考5 分钟后一律禁止进入考场,2 小时后方可提前交卷、离场。
(三)考生应考时携带的文具限于黑色墨水笔、2B铅笔、橡皮、无声无文本编辑存储功能的计算器。
(四)《专业工程管理与实务》科目为主、客观结合题,在专用答题卡上作答,主观题用黑色墨水笔作答,客观题用2B铅笔填涂。其余科目为客观题,用2B 铅笔在答题卡上作答。
(五)本次考试考场资源全市统筹安排,具体考试地点以准考证为准。
五、报名相关事宜
(一)报名流程及注意事项报考人员须登录北京市人力资源和社会保障局官网“人事考试服务频道”(http://rsj.beijing.gov.cn/ywsite/bjpta/,以下简称人事考试服务频道),进入“考试报名”栏目,点击本项考试的报名链接进行报名。
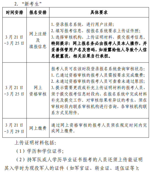
报考人员按照“老考生”和“新考生”两类人员管理。“老考生”是指已在北京地区成功报考过二级建造师执业资格考试且报考级别不变的人员和报考级别为增专业的人员;其余人员为“新考生”。
1.“老考生”
(1)提交报名信息时间:2022 年3 月21 日至3月25日;
(2)网上缴费时间:2022 年3 月21 日至3 月29日。
(3)持香港、澳门、台湾地区或国外高等学校学历、学位报考人员,还须上传经教育部留学服务中心认证的认证书;
(4)报考“免一科”或“免二科”级别的人员还须上传工程类(工程经济类)中级及以上专业技术资格证书或工作单位出具的从事建设工程项目施工管理工作满15 年的证明;建设行政主管部门颁发的《建筑业企业一级项目经理资质证书》或《建筑业企业二级项目经理资质证书》。上述证件、证书或证明均须上传其原件的清晰图片。
3.本项考试不设置补报名或补缴费环节,错过提交报名信息时段或缴费时段的,均视为放弃报名。报考人员报名成功后,已缴费用不予退还。
4.报考人员报名时如遇问题,可登录人事考试服务频道“服务指南”栏目,点击查看“问题解答”。
(二)准考证打印
已成功缴费的报考人员可于2022 年6 月7 日至6月12日登录人事考试服务频道“打印准考证”栏目下载打印准考证,并按照准考证上的要求在规定时间、地点参加考试。
六、考试成绩和证书管理
(一)考试成绩实行滚动管理。考全科的人员须在连续2个考试年度内通过全部应试科目;免试部分科目的人员须在1个考试年度内通过相应应试科目。
(二)考生可于 2022 年 9 月中旬登录人事考试服务频道查询考试成绩,证书发放事宜也将在人事考试服务频道另行公布。
(三)按照《关于启用二级建造师、二级造价工程师职业资格电子证书的通知》(京人社事业发〔2021〕4 号)和《关于试点推行专业技术人员考试电子合格通知书的通知》(京人社事业发〔2019〕80 号)精神,北京市二级建造师执业资格考试启用电子证书,不再发送纸质证书。考试合格者,可登录北京市人力资源和社会保障局网站(http://rsj.beijing.gov.cn)“个人办事”栏目,进入“专业技术人员资格证书”下载并打印相应电子资格证书或电子合格通知书。
七、收费标准和电子票据领取
(一)按照《北京市发展和改革委员会北京市财政局关于注册助理安全工程师和二级建造师执业资格考试收费标准的函》(京发改〔2018〕106 号)规定,本项考试收费标准为每人每科50 元。
(二)考试收费票据采用电子票据,不再开具纸质票据,电子票据信息在本次考试结束 30 个工作日内以短信形式陆续推送至考生的报名注册手机。考生可登录北京市财政局官网,根据短信提示自行下载、打印电子票据。报考人员可登录人事考试服务频道“服务指南”栏目,点击“问题解答”查看“电子票据领取”相关事宜。
(三)本次考试结束 30 个工作日后,还未收到电子票据信息或者误删电子票据信息的考生,请将本人姓名、身份证号、手机号及参加考试名称相关信息发送至邮箱kszxcw@rsj.beijing.gov.cn。发送邮件后的 3 个工作日会有工作人员与考生联系,解决相关电子票据问题。
八、疫情防控注意事项
(一)人事考试考生涉及行业领域多、流动性强,为确保考试期间参考人员的健康安全,建议所有考生按照北京新冠疫苗接种“应接尽接”工作要求,考前通过单位或所在社区登记预约,完成疫苗接种。
(二)考生应在考前 14 天内对自身健康状况进行监测;考前 14 天及考试期间避免参加聚会、聚餐等聚集性活动,减少进入人员密集的公共场所,乘坐公共交通工具时要做好个人防护。
(三)考试当天,现场测量体温正常、北京健康宝为“未见异常”且持本人首场参考科目考试前48 小时内采样的核酸检测阴性证明的考生,方可进入考点参加考试。
(四)建议考生考试当天提前1 小时到达考点,预留足够时间配合考点工作人员进行防疫检测。
(五)人事考试防疫相关要求将根据全市疫情防控措施规定的变化随时调整,请考生以准考证上“考生须知”的要求为准。
九、违纪违规行为处理
(一)报考人员应做到诚信参考,若有违反,将按照《专业技术人员资格考试违纪违规行为处理规定》(人社部令第31号)处理。
(二)考生考试时应妥善保管自己的答卷,防止他人抄袭,考试结束后通过技术手段甄别为雷同答卷的考试答卷,将给予考试成绩无效的处理。
十、社会监督和咨询电话
(一)各级人事考试机构不指定任何培训,并与任何培训机构无合作关系。
(二)纪检监察监督举报:http://beijing.12388.gov.cn/
(三)考试咨询电话:12333
附件:审核机构联系方式
北京市人事考评办公室
2022 年3 月17 日
      关注《大展培训学校》公众号,获取最新建筑界最新动态
      关注《大展建筑人才网》公众号,获取最新招聘、求职信息


